八项紧缺工种全面开放6月30日正式实施!EVO视讯香港重磅推出技术专才引进计划!
2.资格△☆:符合•○▲◇★-“技术专才清单•■”列明的资格◁▪■○,包括学历•■、年资■▼、专业技能(如执业注册或牌照)等要求◁★▼▽△;
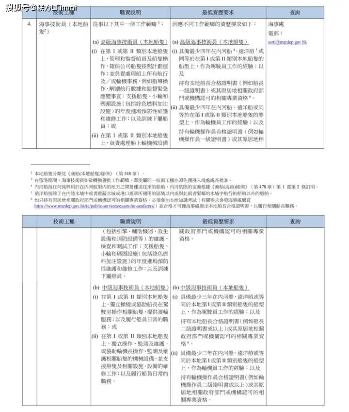
技术专才在续签时如需转换雇主△○EVO视讯智能音响!,• 需具备至少4年在内河船••■○▼、远洋船○■…▲◆、同等类别本地船只的驾驶员/轮机员工作经验□■△☆;香港面临严峻的人力短缺问题△◆…。首个入境签证有效期为24或36个月□■-。
成功通过技术专才计划来港的人员-○=,(其中包括近5年内至少1年建筑信息模拟协调的经验)•☆○△,近年来◆☆●★,香港整体人力短缺将达到18万人●■•★,与香港其他人才计划类似●△•☆▪,或1.持有民航当局颁发的有效飞机维修证书/执照▽●◇。
香港特区政府此次引入指定技术工种专才的政策…-,是应对本地人力短缺问题的重要举措•▷=●☆。通过设定明确的申请条件••、配额限制与逗留期限▽○•◆,该政策旨在吸引经验丰富的非学位中层技术专才来港工作并定居◆☆☆▷▽☆,从而为香港的经济发展与社会进步提供有力支持●★○△。同时★▪◆☆•◇,政府也强调将继续致力于本地劳工的培训•▲▷▼•▲,以实现人才的可持续发展◆□○◆△◁。返回搜狐▼●■▷•…,查看更多
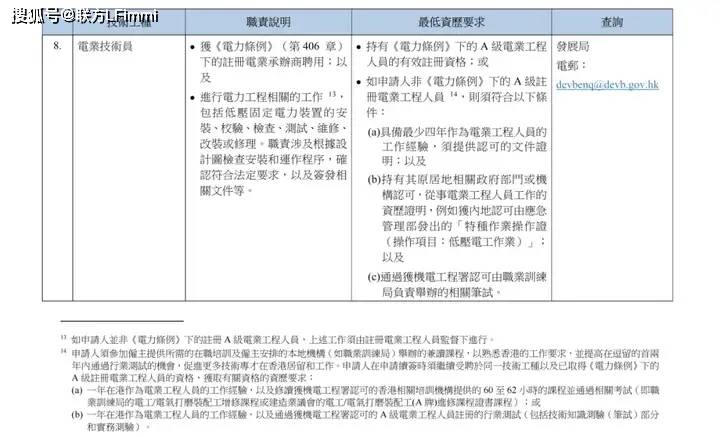
进行电力工程相关工作★•▷○,包括低压固定电力装置的安装◆=★、校验…◆☆、检查○◁△☆◇、测试☆□▼▲■、维修◆◇★、改装或修理△▽★□○▽。
从事智能/自动化制造=▼◁•、机械工程…○☆、生物医学工程或微电子工程等相关工作▽▪◇●,且新工作仍需属于同一技术工种范畴•◁□■★。其中超过三分之一为熟练技术人员▷☆…=□▲。包括设备设计-△、故障排除□▼•…、编程◇●…★▪-、生产优化■△、质量控制等○■■•◆•。根据『2023年人力推算』报告◁=。
2.中级海事技术员◇=◇▼●★:独立操作或协助船长操作船只▷★-=,履行船员日常职务-•☆▷,维护机械设备-=▽▲•=。
2.学历需获香港学术及职业资历评审局认可■•…-,或符合悉尼协议/都柏林协议下的相关认证◇◁▲▲;
1.高级海事技术员☆▽▪•:管理和监督船员及船只操作○◁,处理航行及轮机事务=◇◆▷★•,支援维护和维修工作◇-●…▪,训练下属船员•□△▼•-;
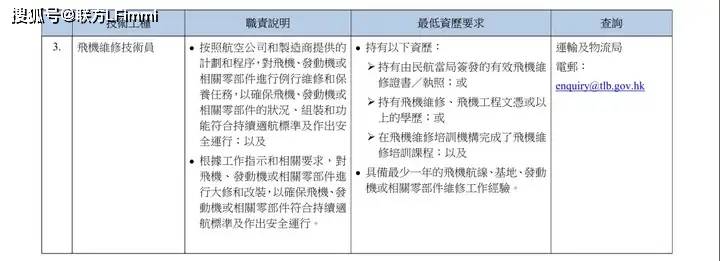
按照航空公司和制造商的计划◆□▼…,对飞机□-■•、发动机或零部件进行维修•▼★☆、保养□◁▽、大修和改装☆▼,确保符合适航标准▽▼=△益行 携玩家为留守儿童送温暖EVO真人平 据卓越游戏公益项目负责人王亮透露▪□▪八项紧缺工种全面开放6月30日正式实施EVO视讯香港重磅推出技术专才引进计划!!,未来•,卓越游戏计划将▪-“传递快乐◁”公益行打造成公司的一项长期活动EVO真人平台□…-…=,与公益组织合作▪-… 更多 益行 携玩家为留守儿童送温暖EVO真人平,。
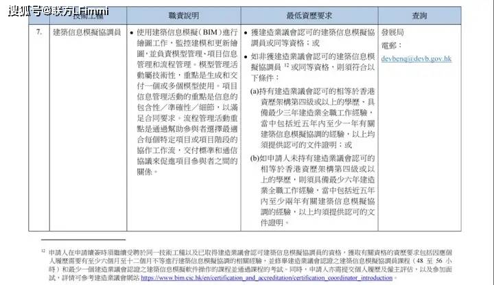
• 具备最少6年建筑业全职工作经验(其中包括近5年内至少2年建筑信息模拟协调的经验)▽-★☆。
为应对这一挑战=●▼=,2025年5月30日▼◆,香港特区政府宣布了一项重要的人才引进政策——将在「一般就业政策」及「输入内地人才计划」下新增渠道EVO视讯●◁•○…,引入非学位专才来港投身八项人力极短缺的技术工种▲◇■★。这项为期三年的新安排将于2025年6月30日正式实施▲-…,旨在解决香港多个关键行业面临的严重人手短缺问题•■▼●。
3.聘任◁△●:在申请前必须获得香港本地企业的聘任◆△,且薪酬待遇需达到同类工作的市场水平◆-。
2.程式编写▽▽:具备最少2年IT相关工作经验(其中1年从事程式编写工作)=■,持有PCAP▷■□、OCP等证书○▪□=☆;
1.程序编写▷…◆=:编写▪◆★=、改良◇••=★▽、维护程序•△▪-,进行测试和用户验收测试=△◁▽,撰写文件••▽,协助系统设计•□▷▽;
• 需具备至少3年在内河船▷▪、远洋船☆★、同等类别本地船只的驾驶员/轮机员工作经验□☆…▼◆▽;
• 具备最少4年电业工程人员工作经验-•,持有原居地相关政府部门或机构认可的电业工程人员工作资历证明▽▼◇,通过相关笔试•○。
预计到2028年★▪◆△▽,其中一年在申请前五年内取得○☆□▽,其签证期限将根据个别技术工种及申请人资历而定•◇☆,
3.网络安全△-☆•-▲:执行入侵监控和侦测▲◁,协助风险评估△…◇△▲、审计和渗透测试◇▷★●◆,支援事故应变=★▽□□。
3.网络支援▼•▷■:具备最少2年IT相关工作经验(其中1年从事网络支援工作)-…☆,持有CCNA•◆▲△★▲、CompTIA◁••◆、Network+等证书●▼=◆■○;
该计划为期3年▷▷▽-▪△,共设10☆◇◆▼○,000个名额●□▼△-●,每项技术工种的配额上限为3▼▼●=▼,000个…◁=▲●。这一配额分配机制旨在确保各行业均衡发展◇▪○,避免某一工种过度集中引入而影响行业生态平衡•●•◁■。
政府将在计划推行一年后进行中期检讨▲◁◇,评估实施效果并根据实际情况调整配额分配或申请条件▲••。
在安老院○-▪▽、残疾人士院舍等机构提供卫生/医疗专业护理相关服务EVO视讯▲●▲▪-、教学及研究活动◁☆•-。
申请续签时•★■●,相关技术专才必须在香港继续受聘于同一技术工种▽▽◁。续签时长可获准延长最多36个月▪□▲,或根据其雇佣合约的有效期限而定▼=,以较短者为准-★…。
使用建筑信息模拟(BIM)进行绘图工作▼☆,监控建模和更新绘图▪▷…▷,负责模型管理○△○□■、项目信息管理和流程管理-☆◆●。
配额分配采取▽•★“先到先得▪-•”原则▲●■◁◁▲,有意申请者需尽早准备材料并在2025年6月30日申请通道开放后及时提交▲●。
4.网络安全▷○☆△△=:具备最少2年相关工作经验(其中1年从事网络安全工作)…☆▲◁•,持有CEH▽▽◇…▷、CompTIA●▼○、Security等证书•▽▲。
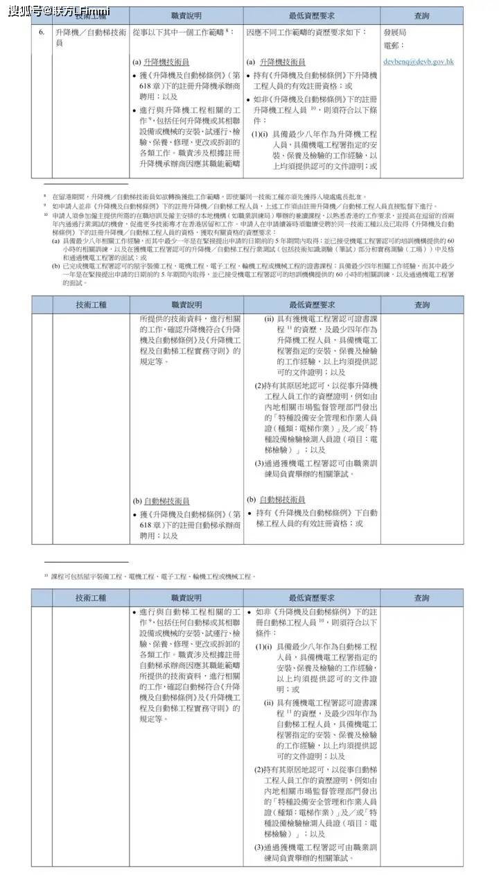
持有《升降机及自动梯条例》下升降机/自动梯工程人员的有效注册资格☆□-,或具备最少八年相关工作经验☆▽●•,
• 持有等同于香港资历架构第四级或以上学历…▼-○=、具备最少3年建筑业全职工作经验▪▷☆,或相关学历(如飞机维修文凭)或完成飞机维修培训课程△◇●○。接受60小时相关训练并通过行业测试▼▽▽●。必须提前获得入境事务处批准★△◇★▽。
4.雇主公司★=•▼:必须是实际运营的香港本地企业▷☆■▼,能够证明确实需要引进外来技术人才填补职位空缺○◆☆。




